Eve
路Hallo OF,
i have a small project on my stepfathers watch.
Small introduction: the watch stopped working, he brought it to a watchmaker for the "annual" battery change. But this time the watchmaker said, the movement is damaged and needs replacement. So they sent the watch to Germany for cost estimation. They estimated ~300,- EUR. He refused since that is almost the price of the new watch. After a month or so he got the watch back and then consulted with me for help..
Obviously i told him i will try to figure if i can do anything.
Thats the condition i got the watch in (seconds hand was floating around the dial. The dial was not centered, i found out later that one foot of the dial was broken off and missing, the second one was bent).
Back:
My diagnose of the movement was limited to swapping the battery, but that obviously didnt help. So i sourced a new movement on ebay for 30,- EUR.
Ronda 6004.b
The movement is undecorated, so i swapped the golden "Train wheel bridge" and the "Electronic module cover".
I didnt bother repainting the "Coil" in gold colour, i think it matches the colour ob the strap perfectly, so fine with me the way it is (but can be done later as well).
So here is the result of the new movement with old parts:
Coming back to the dial side, here the minute and hour hand already fited.
I had to bend the intact foot of the dial, and also had to file it a little bit, in order to fit the smaller holes of the new movement, worked out ok. So watch is ticking and keeps time, thats great!
Then i realised... the seconds hand that was floating around was bent, and was missing the cylinder part. so could not be fit 馃檨 I am not sure if this is even the original hand..
So here i am tryin to figure out the which hand to fit and where to buy it. Ebay search doesnt give any good results.
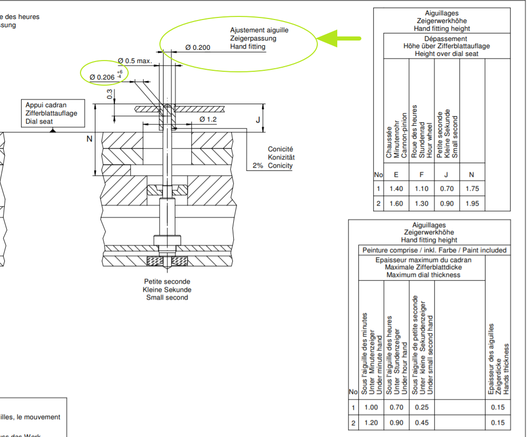
I found a technical dokumentation:
https://www.ronda.ch/en/movements/quartz-essentials/ronda-normtech-700-6000/caliber/6004b/
as far as i understand the seconds wheel takes a hand that is 0.2 mm diameter hole.
I also measured the length of the seconds hand, but i dont know which one is the correct. If i measure the hand including the round part then its 5mm long, only the straigth part is 4mm. So which length would i have to order, the 4mm or the 5mm?
I am also located in Europe, can anyone please advice where one can order a replacement seconds hand?
Thank you very much for your help!
i have a small project on my stepfathers watch.
Small introduction: the watch stopped working, he brought it to a watchmaker for the "annual" battery change. But this time the watchmaker said, the movement is damaged and needs replacement. So they sent the watch to Germany for cost estimation. They estimated ~300,- EUR. He refused since that is almost the price of the new watch. After a month or so he got the watch back and then consulted with me for help..
Obviously i told him i will try to figure if i can do anything.
Thats the condition i got the watch in (seconds hand was floating around the dial. The dial was not centered, i found out later that one foot of the dial was broken off and missing, the second one was bent).
Back:
My diagnose of the movement was limited to swapping the battery, but that obviously didnt help. So i sourced a new movement on ebay for 30,- EUR.
Ronda 6004.b
The movement is undecorated, so i swapped the golden "Train wheel bridge" and the "Electronic module cover".
I didnt bother repainting the "Coil" in gold colour, i think it matches the colour ob the strap perfectly, so fine with me the way it is (but can be done later as well).
So here is the result of the new movement with old parts:
Coming back to the dial side, here the minute and hour hand already fited.
I had to bend the intact foot of the dial, and also had to file it a little bit, in order to fit the smaller holes of the new movement, worked out ok. So watch is ticking and keeps time, thats great!
Then i realised... the seconds hand that was floating around was bent, and was missing the cylinder part. so could not be fit 馃檨 I am not sure if this is even the original hand..
So here i am tryin to figure out the which hand to fit and where to buy it. Ebay search doesnt give any good results.
I found a technical dokumentation:
https://www.ronda.ch/en/movements/quartz-essentials/ronda-normtech-700-6000/caliber/6004b/
as far as i understand the seconds wheel takes a hand that is 0.2 mm diameter hole.
I also measured the length of the seconds hand, but i dont know which one is the correct. If i measure the hand including the round part then its 5mm long, only the straigth part is 4mm. So which length would i have to order, the 4mm or the 5mm?
I am also located in Europe, can anyone please advice where one can order a replacement seconds hand?
Thank you very much for your help!
Edited:










